你好,我是刘超。
今天这讲我们继续来聊聊锁优化。上一讲我重点介绍了在 JVM 层实现的 Synchronized 同步锁的优化方法,除此之外,在 JDK1.5 之后,Java 还提供了 Lock 同步锁。那么它有什么优势呢?
相对于需要 JVM 隐式获取和释放锁的 Synchronized 同步锁,Lock 同步锁(以下简称 Lock 锁)需要的是显示获取和释放锁,这就为获取和释放锁提供了更多的灵活性。Lock 锁的基本操作是通过乐观锁来实现的,但由于 Lock 锁也会在阻塞时被挂起,因此它依然属于悲观锁。我们可以通过一张图来简单对比下两个同步锁,了解下各自的特点:

从性能方面上来说,在并发量不高、竞争不激烈的情况下,Synchronized 同步锁由于具有分级锁的优势,性能上与 Lock 锁差不多;但在高负载、高并发的情况下,Synchronized 同步锁由于竞争激烈会升级到重量级锁,性能则没有 Lock 锁稳定。
我们可以通过一组简单的性能测试,直观地对比下两种锁的性能,结果见下方,代码可以在Github上下载查看。

通过以上数据,我们可以发现:Lock 锁的性能相对来说更加稳定。那它与上一讲的 Synchronized 同步锁相比,实现原理又是怎样的呢?
Lock 锁是基于 Java 实现的锁,Lock 是一个接口类,常用的实现类有 ReentrantLock、ReentrantReadWriteLock(RRW),它们都是依赖 AbstractQueuedSynchronizer(AQS)类实现的。
AQS 类结构中包含一个基于链表实现的等待队列(CLH 队列),用于存储所有阻塞的线程,AQS 中还有一个 state 变量,该变量对 ReentrantLock 来说表示加锁状态。
该队列的操作均通过 CAS 操作实现,我们可以通过一张图来看下整个获取锁的流程。

虽然 Lock 锁的性能稳定,但也并不是所有的场景下都默认使用 ReentrantLock 独占锁来实现线程同步。
我们知道,对于同一份数据进行读写,如果一个线程在读数据,而另一个线程在写数据,那么读到的数据和最终的数据就会不一致;如果一个线程在写数据,而另一个线程也在写数据,那么线程前后看到的数据也会不一致。这个时候我们可以在读写方法中加入互斥锁,来保证任何时候只能有一个线程进行读或写操作。
在大部分业务场景中,读业务操作要远远大于写业务操作。而在多线程编程中,读操作并不会修改共享资源的数据,如果多个线程仅仅是读取共享资源,那么这种情况下其实没有必要对资源进行加锁。如果使用互斥锁,反倒会影响业务的并发性能,那么在这种场景下,有没有什么办法可以优化下锁的实现方式呢?
针对这种读多写少的场景,Java 提供了另外一个实现 Lock 接口的读写锁 RRW。我们已知 ReentrantLock 是一个独占锁,同一时间只允许一个线程访问,而 RRW 允许多个读线程同时访问,但不允许写线程和读线程、写线程和写线程同时访问。读写锁内部维护了两个锁,一个是用于读操作的 ReadLock,一个是用于写操作的 WriteLock。
那读写锁又是如何实现锁分离来保证共享资源的原子性呢?
RRW 也是基于 AQS 实现的,它的自定义同步器(继承 AQS)需要在同步状态 state 上维护多个读线程和一个写线程的状态,该状态的设计成为实现读写锁的关键。RRW 很好地使用了高低位,来实现一个整型控制两种状态的功能,读写锁将变量切分成了两个部分,高 16 位表示读,低 16 位表示写。
**一个线程尝试获取写锁时,**会先判断同步状态 state 是否为 0。如果 state 等于 0,说明暂时没有其它线程获取锁;如果 state 不等于 0,则说明有其它线程获取了锁。
此时再判断同步状态 state 的低 16 位(w)是否为 0,如果 w 为 0,则说明其它线程获取了读锁,此时进入 CLH 队列进行阻塞等待;如果 w 不为 0,则说明其它线程获取了写锁,此时要判断获取了写锁的是不是当前线程,若不是就进入 CLH 队列进行阻塞等待;若是,就应该判断当前线程获取写锁是否超过了最大次数,若超过,抛异常,反之更新同步状态。

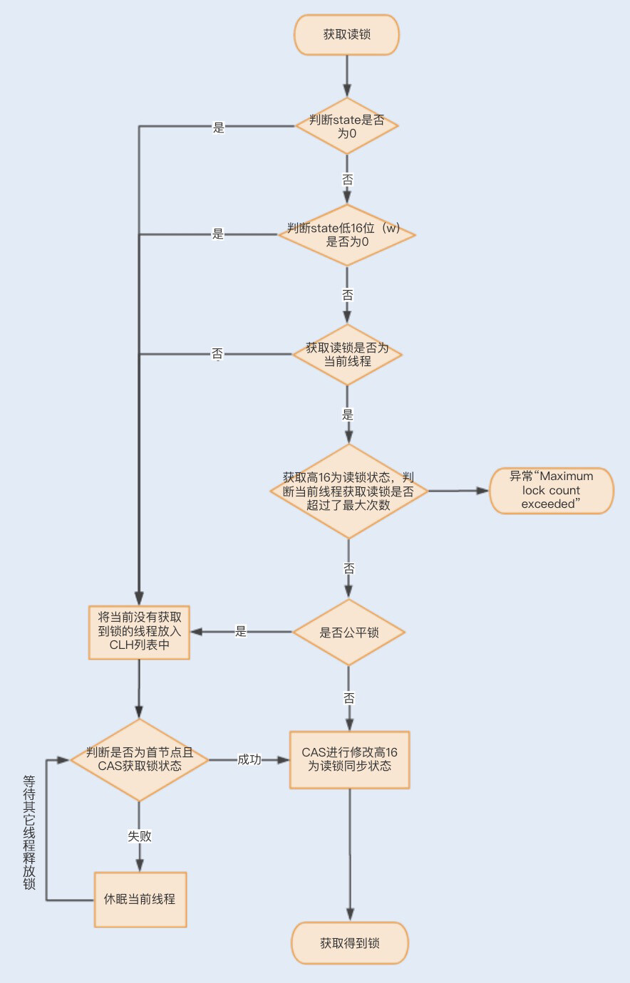
**一个线程尝试获取读锁时,**同样会先判断同步状态 state 是否为 0。如果 state 等于 0,说明暂时没有其它线程获取锁,此时判断是否需要阻塞,如果需要阻塞,则进入 CLH 队列进行阻塞等待;如果不需要阻塞,则 CAS 更新同步状态为读状态。
如果 state 不等于 0,会判断同步状态低 16 位,如果存在写锁,则获取读锁失败,进入 CLH 阻塞队列;反之,判断当前线程是否应该被阻塞,如果不应该阻塞则尝试 CAS 同步状态,获取成功更新同步锁为读状态。

下面我们通过一个求平方的例子,来感受下 RRW 的实现,代码如下:
public class TestRTTLock {
private double x, y;
private ReentrantReadWriteLock lock = new ReentrantReadWriteLock();
// 读锁
private Lock readLock = lock.readLock();
// 写锁
private Lock writeLock = lock.writeLock();
public double read() {
// 获取读锁
readLock.lock();
try {
return Math.sqrt(x * x + y * y);
} finally {
// 释放读锁
readLock.unlock();
}
}
public void move(double deltaX, double deltaY) {
// 获取写锁
writeLock.lock();
try {
x += deltaX;
y += deltaY;
} finally {
// 释放写锁
writeLock.unlock();
}
}
}
RRW 被很好地应用在了读大于写的并发场景中,然而 RRW 在性能上还有可提升的空间。在读取很多、写入很少的情况下,RRW 会使写入线程遭遇饥饿(Starvation)问题,也就是说写入线程会因迟迟无法竞争到锁而一直处于等待状态。
在 JDK1.8 中,Java 提供了 StampedLock 类解决了这个问题。StampedLock 不是基于 AQS 实现的,但实现的原理和 AQS 是一样的,都是基于队列和锁状态实现的。与 RRW 不一样的是,StampedLock 控制锁有三种模式: 写、悲观读以及乐观读,并且 StampedLock 在获取锁时会返回一个票据 stamp,获取的 stamp 除了在释放锁时需要校验,在乐观读模式下,stamp 还会作为读取共享资源后的二次校验,后面我会讲解 stamp 的工作原理。
我们先通过一个官方的例子来了解下 StampedLock 是如何使用的,代码如下:
public class Point {
private double x, y;
private final StampedLock s1 = new StampedLock();
void move(double deltaX, double deltaY) {
// 获取写锁
long stamp = s1.writeLock();
try {
x += deltaX;
y += deltaY;
} finally {
// 释放写锁
s1.unlockWrite(stamp);
}
}
double distanceFormOrigin() {
// 乐观读操作
long stamp = s1.tryOptimisticRead();
// 拷贝变量
double currentX = x, currentY = y;
// 判断读期间是否有写操作
if (!s1.validate(stamp)) {
// 升级为悲观读
stamp = s1.readLock();
try {
currentX = x;
currentY = y;
} finally {
s1.unlockRead(stamp);
}
}
return Math.sqrt(currentX * currentX + currentY * currentY);
}
}
我们可以发现:一个写线程获取写锁的过程中,首先是通过 WriteLock 获取一个票据 stamp,WriteLock 是一个独占锁,同时只有一个线程可以获取该锁,当一个线程获取该锁后,其它请求的线程必须等待,当没有线程持有读锁或者写锁的时候才可以获取到该锁。请求该锁成功后会返回一个 stamp 票据变量,用来表示该锁的版本,当释放该锁的时候,需要 unlockWrite 并传递参数 stamp。
接下来就是一个读线程获取锁的过程。首先线程会通过乐观锁 tryOptimisticRead 操作获取票据 stamp ,如果当前没有线程持有写锁,则返回一个非 0 的 stamp 版本信息。线程获取该 stamp 后,将会拷贝一份共享资源到方法栈,在这之前具体的操作都是基于方法栈的拷贝数据。
之后方法还需要调用 validate,验证之前调用 tryOptimisticRead 返回的 stamp 在当前是否有其它线程持有了写锁,如果是,那么 validate 会返回 0,升级为悲观锁;否则就可以使用该 stamp 版本的锁对数据进行操作。
相比于 RRW,StampedLock 获取读锁只是使用与或操作进行检验,不涉及 CAS 操作,即使第一次乐观锁获取失败,也会马上升级至悲观锁,这样就可以避免一直进行 CAS 操作带来的 CPU 占用性能的问题,因此 StampedLock 的效率更高。
不管使用 Synchronized 同步锁还是 Lock 同步锁,只要存在锁竞争就会产生线程阻塞,从而导致线程之间的频繁切换,最终增加性能消耗。因此,如何降低锁竞争,就成为了优化锁的关键。
在 Synchronized 同步锁中,我们了解了可以通过减小锁粒度、减少锁占用时间来降低锁的竞争。在这一讲中,我们知道可以利用 Lock 锁的灵活性,通过锁分离的方式来降低锁竞争。
Lock 锁实现了读写锁分离来优化读大于写的场景,从普通的 RRW 实现到读锁和写锁,到 StampedLock 实现了乐观读锁、悲观读锁和写锁,都是为了降低锁的竞争,促使系统的并发性能达到最佳。
StampedLock 同 RRW 一样,都适用于读大于写操作的场景,StampedLock 青出于蓝结果却不好说,毕竟 RRW 还在被广泛应用,就说明它还有 StampedLock 无法替代的优势。你知道 StampedLock 没有被广泛应用的原因吗?或者说它还存在哪些缺陷导致没有被广泛应用。